2138cc太阳集团(古天乐代言)官网-Official website
English
站内搜索 |
首页
学院概况
学院简介
学院领导
办公电话
师资队伍
专任教师
导师队伍
学科建设
学科概况
学术队伍
科学研究
实验室建设
招生就业
本科生招生
研究生招生
就业指导
招聘信息
本科生教育
专业简介
教学计划
精品课程
资源库
研究生教育
学位点介绍
培养方案
导师队伍
学位教学大纲
2138cc太阳集团官网入口
党建动态
党史学习教育专题活动
“两学一做”学习教育
党建制度
党员教育管理
学思想、强党性、重实践、建新功——学习贯彻习近平新时代中国特色社会主义思想主题教育
学生工作
学生活动
学生获奖
学生组织
教工之家
工作动态
工会组织机构
工会政策法规
工会活动照片精选
校友之窗
校友风采
校友活动
校友服务
校友捐赠
制度建设
党政综合
科研实验
本科生教育
研究生教育
学生工作
清廉数信
工作动态
理论园地
党纪法规
警示教育
院内下载
教工下载
学生下载
×
首页
学院概况
学院简介
学院领导
办公电话
师资队伍
专任教师
导师队伍
学科建设
学科概况
学术队伍
科学研究
实验室建设
招生就业
本科生招生
研究生招生
就业指导
招聘信息
本科生教育
专业简介
教学计划
精品课程
资源库
研究生教育
学位点介绍
培养方案
导师队伍
学位教学大纲
2138cc太阳集团官网入口
党建动态
党史学习教育专题活动
“两学一做”学习教育
党建制度
党员教育管理
学思想、强党性、重实践、建新功——学习贯彻习近平新时代中国特色社会主义思想主题教育
学生工作
学生活动
学生获奖
学生组织
教工之家
工作动态
工会组织机构
工会政策法规
工会活动照片精选
校友之窗
校友风采
校友活动
校友服务
校友捐赠
制度建设
党政综合
科研实验
本科生教育
研究生教育
学生工作
清廉数信
工作动态
理论园地
党纪法规
警示教育
院内下载
教工下载
学生下载
太阳集团2138网址
您当前位置
首页
太阳集团2138网址
正文
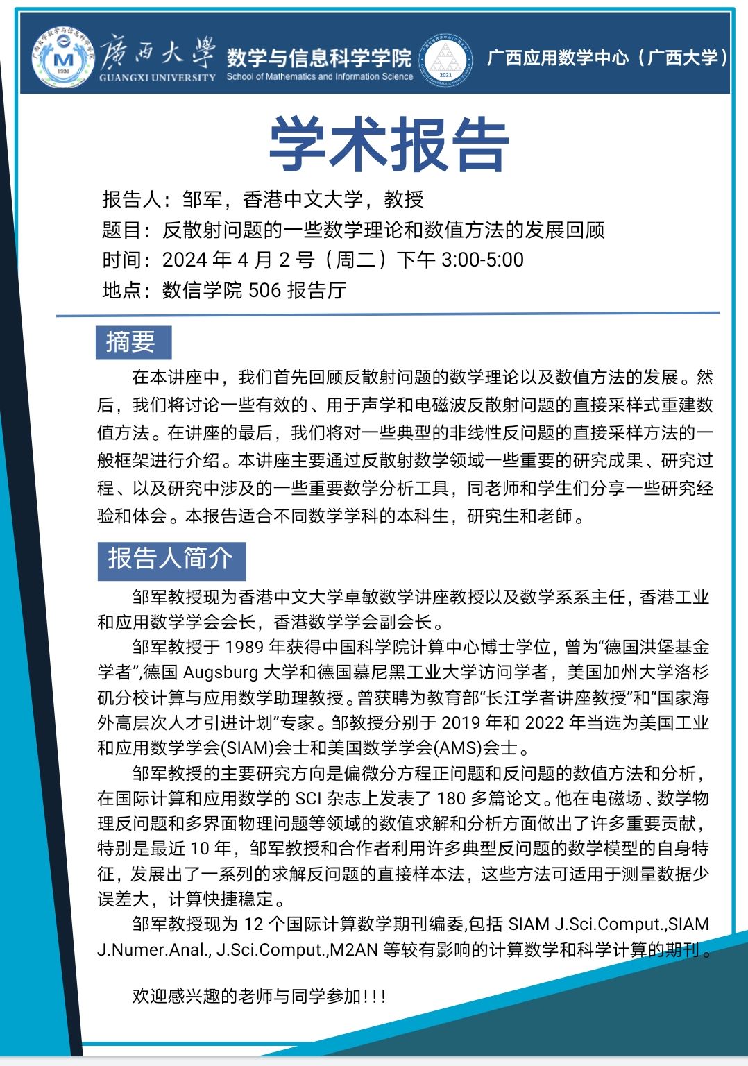
太阳集团2138网址:反散射问题的一些数学理论和数值方法的发展回顾
编辑:
办公室
2024-03-26 15:22
上一篇:
太阳集团2138网址:Phase retrieval in infinite-dimensional spaces
下一篇:
太阳集团2138网址:数学学习和研究的一点感想